Exercices-corrextion sur les Circuits Combinatoires
Exercices sur les Circuits Combinatoires
A). Le Multiplexeur :
I ). Exercice 1 :
Donnez l’équation simplifiée du schéma suivant :
II ). Exercice 2 :
Donnez l’équation simplifiée du schéma suivant
:
III ). Exercice 3 :
Donnez l’équation simplifiée S du schéma suivant :
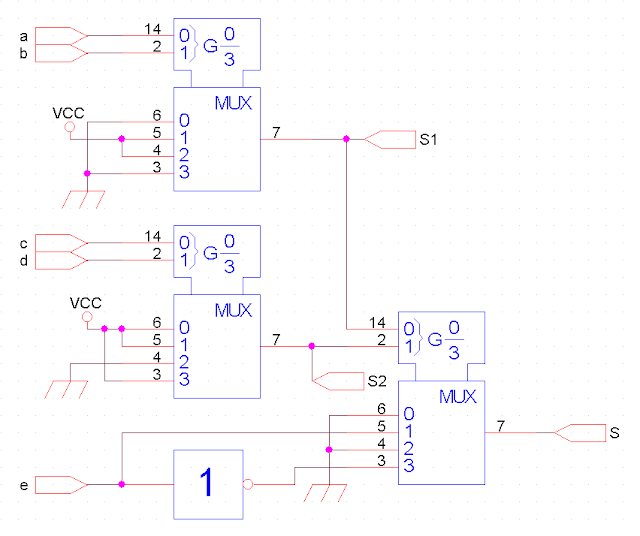
IV ). Exercice 4 :
Donnez les équations simplifiées du schéma suivant :
V ). Exercice 5 :
Donnez l’équation simplifiée S du schéma suivant :
B). Le Démultiplexeur :
I ). Exercice 1 :
Donnez les équations simplifiées du schéma suivant :
C). Le Décodeur :
I ). Exercice 1 :
Donnez l’équation simplifiée F du schéma suivant :
Article plus récent Article plus ancien






